• 1
  • 2
  • 3
  • 4
  • 5
百家谈云计算 首 页  »  帮助中心  »  云服务器  »  百家谈云计算
云计算现状和发展趋势
发布日期:2016-4-12 22:4:23

  云计算现状和发展趋势

  随着多核处理器、虚拟化、分布式存储、宽带互联网以及自动化管理等技术的发展,产生了一种新型的计算模式——云计算,它可以按需部署计算资源,而用户只需要为所使用的资源付费就可以了。从本质上讲,云计算是指用户终端通过远程连接,获取存储、计算、数据库等计算资源。云计算在资源分布上包括“云”与“云终端”。“云”是列互联网或大型服务器集群的一种比喻,它是由分布的互联网基础设施,如网络设备、服务器、存储设备、安全设备等构成,几乎所有的数据和应用软件。都可存储在“云”里。而“云终端”,例如PC、手机、车载电子设备等,只需要拥有一个功能完备的浏览器,并安装一个简单的操作系统,通过网络接入“云”,就可以轻松使用云中的计算资源。

  1 基本概念和特点

  1.1 云计算的产生背景

  在21世纪初期,崛起的Web2.0让网络迎来了新的发展高峰。网站或者是业务系统所需要处理的业务量快速增长,比如视频在线或者照片共享网站需要为用户储存和处理大量的数据。但是这类系统所面临的重要问题是,如何在用户数量快速增长的情况下快速扩展原有系统,随着移动终端的智能化、移动宽带网络的普及,将会有越来越多的移动设备进入互联网,这就意味着与移动终端相关的IT系统会承受更多的负载,而列于提供数据服务的企业来讲,IT系统需要处理更多的业务量。

  由于资源的有限性,他的电力成本、空间成本、各种设施的维护成本快速上升,从而直接导致数据中心的成本上升,那么这就面临着该如何有效地、更少地利用资源解决更多的问题。与此同时,随着高速网络连接的衍生,芯片与磁盘驱动器产品在功能增强的同时,价格也在变得越来越低廉,拥有大量计算机的数据中心,也具备了快速为大量用户处理复杂问题的能力。在技术上,分布式计算的日益成熟与应用,特别是网格计算的发展通过Internet把分散在各处的硬件、软件、信息资源连接成为一个巨大的整体,使人们可以利用地理上分散于各处的资源,完成大规模的、复杂的计算和数据处理的任务。

  数据存储的快速增长产生了以GFS(Google File System),SAN(Storage AreaNemork)为代表的高性能存储技术。服务器整合需求的不断升温,推动了xen等虚拟化技术的进步,还有Web2.0的实现、Saas(Sofhare as a Senrice)观念的快速普及、多核技术的广泛应用等,所有这些技术为产生更强大的计算能力和服务提供了可能H1。随着对计算能力、资源利用效率、资源集中化的迫切需求,云计算应运而生。

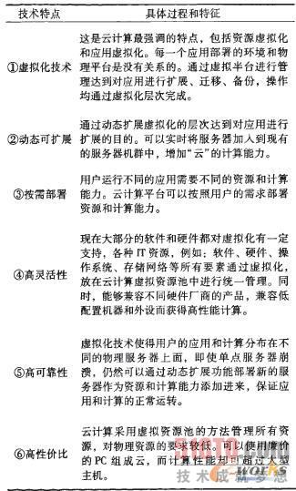
  1.2云计算的特点

  从现有的云计算平台来看,它与传统的单机和网络应用模式相比,其特点如下表所示。

  表1 云计算特点和具体过程

  

  2 云计算实现形式

  1)实用计算(Utility computing)。这个方法早先就有人提出,但是直到最近才在Amazon,Sun,IBM和其它提供存储服务和虚拟服务器的公司中新生。这种云计算是为IT行业创造虚拟的数据中心使得其能够把内存、L/O设备、存储和计算能力集中起来,成为一个虚拟的资源池为整个网络提供服务;

  2)SaaS(软件即服务)。这种类型的云计算通过浏览器把程序传给成千上万的用户。在用户眼中看来,这样会省去在服务器和软件授权上的开支;从供应商角度而言,只需要维持一个程序即可,这样能够减少成本。Salesforce是迄今为止这类服务最为著名的公司,saas在人力资源管理程序和ERP中比较常用,Google Apps和zoho O伍ce也是类似的服务;

  3)平台即服务。即另一种SaaS,这种形式的云计算,是把开发环境作为一种服务来提供。可以使用中间商的设备开发自己的程序,并通过互联网和其服务器传输到用户手中;

  4)网络服务。同SaaS关系密切,网络服务提供者们提供API,让开发者能够开发更多基于互联网的应用,而不是单机程序;

  (5)MSP(管理服务提供商)是最古老的云计算运用之一。这种应用更多的是面向IT行业而不是终端用户,常用于邮件病毒扫描、程序监控等;

  6)互联网整合。将互联网上提供类似服务的公司整合起来,以便用户能够更方便地比较和选择自己的服务供应商。

  7)商业服务平台。SaaS和MSP的混合应用,该类云计算为用户和提供商之间的互动提供了一个平台。比如用户个人开支管理系统,能够根据用户的设置来管理其开支并协调其订购的各种服务;

  3 云计算关键技术

  云计算的核心是按需部署是。要解决按需部署,那么就必须解决资源的动态可重构、监控和自动化部署等等,而这些又需要以虚拟化、处理器、高性能存储、高速互联网等技术为基础。所以云计算除了需要仔细研究它的体系结构外,还需要特别注意研究资源的动态可重构、自动化部署、资源监控、虚拟化、高性能存储、处理器等关键技术。

  3.1 体系结构

  为了有效支持云计算(比如阿里云),它的体系结构必须支持几个关键特征。首先,系统必须是自治的,就是需要内嵌有自动化技术,来减轻或者消除人工部署与管理任务,而允许平台智地响应应用的要求;然后,云计算的架构必须是敏捷的,能够对需求信号或者变化做出迅速的反应。内嵌的虚拟化技术和集群化技术,能应付增长或服务级要求的快速变化。云计算平台的体系结构,下图所示的是一个云服务器的互连网络图。

  

  1)用户界面:“云”用户请求服务的交互界面;

  2)服务目录:用户可选择的服务列表;

  3)管理系统:用于管理可用计算资源和服务;

  4)部署工具:自治的,根据用户请求智能地部署资源和应用,动态地部署、配置和回收资源;

  5)监控:监控云系统资源的使用情况,以便做出迅疾的反应;

  6)服务器集群:虚拟或者物理服务器,由管理系统管理。

  3.2 自动化部署

  自动化部署,指的是通过自动安装与部署,将计算资源从原始状态变为可用状态。在云计算中体现为将虚拟资源池中的资源进行划分、安装与部署成可以为用户提供各种服务和应用的过程,其中包括硬件(服务器)、软件(用户需要的软件和配置)、网络以及存储。系统资源的部署有多个步骤,自动化部署通过调用脚本,实现不同厂商设备管理工具的自动配置、应用软件的部署和配置,确保这些调用过程可以以静默的方式实现,免除了大量的人机交互,使得部署过程不再依赖人工操作。整个部署过程基于工作流来实现,如下图所示。

  

  其中,工作流引擎与数据模型是在自动化部署管理工具中涉及的功能模块,通过将具体的软硬件甚至逻辑概念定义在数据模型中,管理工具可以标识并在工作流中调度这些资源,实现分类管理。工作流引擎是调用与触发工作流,实现部署自动化的核心机制,自动将不同种类的脚本流程整合在一个集中、可重复使用的工作流数据库中。这些工作流可以自动完成原来需要手工完成的服务器、操作系统、中间件、应用程序、存储器和网络设备的配置任务。

  3.3 资源监控

  “云”通常具有大量服务器,并且资源是动态变化的,需要及时、准确、动态的资源信息。资源监控可以为“云”对资源的动态部署提供依据,并有效监控资源的使用情况和负载情况。资源监控是实现“云”资源管理的一个重要环节,它可以提供对系统资源的实时监控,并且为其它子系统提供系统性能信息,以便可以更好地完成系统资源的分配。云计算通过一个监视服务器监控和管理计算资源池中的所有资源,并通过在云中的各个服务器上部署Agent代理程序,配置并监视各资源服务器,定期将资源使用信息数据传送至数据仓库,监视服务器数据仓库中“云”资源的使用情况,对数据进行分析及跟踪资源的可用性,为排除故障和均衡资源提供信息。

  4 结束语

  目前,云计算还处于起步阶段,但是它将改变用户对计算资源的使用方式,使得用户从以桌面为核心转向以Web为核心。