• 1
  • 2
  • 3
  • 4
  • 5
mysql数据库问题 首 页  »  帮助中心  »  数据库  »  mysql数据库问题
MySQL 5.7 的新特性大全
发布日期:2016-4-29 23:4:13

  在2015 年,最重磅的应该是 MySQL 5.7 GA 的发布,号称 160 万只读 QPS,大有赶超 NoSQL 的趋势。


  图1

  图1是 Oracle 在只读场景下官方测试的结果,看上去 QPS 确实提升很大。但是官方的硬件测试环境是很高的,因此这个 160 万 QPS 对于大家测试来说,可能还比较遥远,实际测试的结果可能会失望。但至少我们看到了基于同样测试环境,MySQL 5.7 在性能上的改进,对于多核利用的改善。

  一、提高运维效率的特性

  1.MySQL 5.7 动态修改 Buffer Pool

  从 MySQL 5.7.5 开始可在线动态调整,对运维更友好。很多人都经历过 Buffer Pool 过大或过小调整需要重启实例,运维成本非常高,特别是主库或其他核心业务。

  2.MySQL redo log 大小

  5.5 <= 4G, 5.6 +<= 512G

  当然这个也不是越大越好,但是提供了可以 尝试的机会,越大的 redo log 理论会有更稳定的性能。当然带来的风险就是故障恢复时间会更长。

  下图就是不同 redo 大小的性能对比,主要是看性能抖动情况,如图2所示:


  图2

  3.innodb_file_per_table

  默认值 Off <= 5.6.5 <=On,独立表空间优点很明显。尤其可以使用 InnoDB Transportable tablespaces,可以像 MyISAM 一样快速迁移表。

  4.query cache

  1 <= 5.6.8 <= 0,默认关闭。整体来说关闭 query cache 是利远大于弊,官方最终也选择了关闭。

  5.SQL_Mode 变为Strict mode

  SQL要求更加严格,version < 5.6.6 sql_mode 为空,最为宽松,不够严谨。

  5.6.6 < version < 5.7.4

  NO_ENGINE_SUBSTITUTION

  version > 5.7.9

  ONLY_FULL_GROUP_BY

  STRICT_TRANS_TABLES

  NO_ZERO_IN_DATE

  NO_ZERO_DATE

  ERROR_FOR_DIVISION_BY_ZERO

  NO_AUTO_CREATE_USER NO_ENGINE_SUBSTITUTION

  以 NO_ZERO_DATE 为例,如果你原表里有 0000-00-00 这种数据,在 MySQL 5.7 使用默认 SQL_Mode 时候改表时候就会报错了。

  6.binlog_rows_query_log_events

  默认关闭 ,可选打开,建议打开,还是比较有用的。可以看到row格式下的sql语句,方便排查问题与恢复数据。如图3所示


  图3

  图3就是开启之后 binlog 解析出来的内容,可以看到正常 SQL。

  7.max_execution_time

  5.7.4 刚引入名字是 max_statement_time,后来改成 max_execution_time

  单位是毫秒,SQL 语句的超时中断,自我保护的一种方案。

  只针对 select,也可以在 sql 里指定。如果 percona 版本 的话,这个参数更暴力,对所有请求生效慎用。

  8.replication info in tables

  crash-safe slave 方案,最早 Google 做的方案是存储在事务日志里。单独存储更灵活,可以解决很多从库宕机后 duplicate key 问题。

  如下图所示


  图4

  7.innodb_numa_interleave

  建议关掉 numa。最早 Twitter 开源分支里有提供,也可启动实例时候设置 numactl –interleave all,不过实际线上使用系统默认 numa 策略,并没有遇到过因为 numa 导致的 swap 问题。

  8.动态修改 replication filter

  方便做拆分或做级连复制时候使用,可以通过 change 动态修改。如果用过 replication filter 应该清楚 这个还是比较有用的。如下图所示:


  图5

  二、优化器 Server 层改进

  优化器主要还是基于 cost model 层面和给用户更多自主优化,如下图所示:


  图6

  可配置 cost based optimizer,mysql.server_cost 和 mysql.engine_cost。如下图所示:


  图7

  New JSON 数据类型与函数支持。当然 JSON 也可以存在 Text 或 VARCHAR 里用内置 json,更容易访问,方便修改。如下图所示:


  图8

  支持生成列(虚拟列),以及虚拟列上索引。

  CREATE TABLE order_lines (orderno integer,

  lineno integer,

  price decimal(10,2),

  qty integer,

  sum_price decimal(10,2) GENERATED ALWAYS AS (qty * price) STORED );

  简化查询,有 virtual 和 stored 两种情况,感觉这个功能还是比较小众。

  图9是二者对比


  图9

  5.7 还对 explain 做了增强,对于当前正在运行查询 explain。

  EXPLAIN [FORMAT=(JSON|TRADITIONAL)] FOR CONNECTION ;

  三、InnoDB 层优化

  InnoDB 层核心还是拆分各种锁,提高并发。只读事务优化就是其中一个例子

  不再使用只读事务 list,重构 MVCC 代码,不为只读事务分配事务 id,降低内存开销。

  如何使用只读事务:

  (1)start transaction read only

  (2)开启 autocommit 下的不加锁的 select 语句

  原生支持分区 Native Partitioning,之前版本分区表是放在 server 层管理的,现在是在引擎层面支持,更节省内存,分区越多,效果越明显。

  atomic write, disable double write,MySQL 5.7 开始支持 atomic write,成本高,性价比不算高,需要底层存储硬件支持,感觉比较鸡肋。

  (1)支持 spatial index 空间索引

  (2)基于 R tree 实现

  (3)目前只支持 2D 数据类型

  (4)支持 GeoHash 和 GeoJson ,提高数据查找效率

  Transparent page compression

  需要文件系统支持 PUNCH HOLE,ext4 与 xfs 都可以支持,测试效果比目前压缩效果好一些。适配更多压缩算法,支持 lz4 zlib,功能上还不够稳定和成熟。如下图所示:


  图10

  performance_schema 改进,增加了很多统计信息表,metadata_locks,status_by_host ,status_by_user,status_by_thread,获取当前执行的慢查询 top10,可以获取到更多状态信息。如下图所示


  图11

  图11是对单个 thread_id 吞吐量统计信息

  新增加的 sys 数据库,相当于对 performance_schema 的数据整合。IO 信息和索引信息,相当于 Oracle 里的 V$ Catalog,基于 ps_helper 实现。基于 performace schema 画的 SQL 执行时间分布图。如下图所示:


  图12

  replication改进,如下图所示


  图13

  图13是 MySQLreplication 的发展历史

  最大的亮点 GTID 增强,支持在线调整 GTID。当然也不是简单的 SET @@GLOBAL.GTID_MODE = ON,步骤也是很复杂,不过至少不用停机,也是进步

  从库可以不开启 log_slave_updates,通过引入 gtid_executed 表实现,对性能优一定帮助,大大简化切换流程。增强半同步复制,确保从库先收到,设置半同步从库个数。使用 mysqlbinlog 作为伪 slave 是个不错方案。如下图所示:


  图14

  图14就是 loss-less 半同步和之前的区别

  并行复制优化 ,Database 5.6 默认并行复制。logical-clock 5.7 引入,一个组提交内事务都可以并行,可以达到接近主库并发效果。如下图所示:


  图15

  不同复制方案的可用性级别,如下图所示:


  图16

  5.7 引入的 group replication 也是为了提高可用性。多主复制,多点写入,内部检测冲突,保证一致性,自动探测。支持 GTID,共享 UUID,只支持 InnoDB,不支持并发 DDL。如下图所示


  图17

  安全方面密码自动过期,这个要注意,建议关闭。default_password_lifetime 控制过期默认一年。锁定用户,支持 SSL 访问,server 端利用 OpenSSL 加密。

  工具支持 mysqlpump,并行版 mysqldump,也是替换原生 mysqldump 和 mydumper 的。--watch-progress 查看 dump 进度,--compress-ouptut 压缩。mysqldump 可以做为一个伪 slave 接受 binlog,做 binlog 备份的匪巢的方案,也支持 SSL。

  从整体来说,MySQL 5.7 做的改进还是非常有吸引力的,不论是从运维角度还是性能优化上,当然真正在生产环境上遇到问题时在所难免的,要做好踩坑的准备。

  四、未来发展

  RDS服务

  应该大家很多人都用过 RDS 服务,确实降低了使用成本。下图是各种架构区别,普通物理服务器,EC2,RDS,优势很明显。如下图所示:


  图18

  阿里云 RDS MySQL,支持读写分离,多 zone,支持异地容灾,压缩(支持 TokuDB),阿里云宣称的一大亮点,代码控制能力强。

  老牌 RDS 服务 Amazon RDS,目前有 MySQL Aurora 和 MariaDB 这三种。Aurora 虽然目前来说,会有一些问题,但是方向还是不错的。

  HA 架构,从可用性来说 Galera > Aurora > MHA,如下如所示:


  图19

  关于 RDS 服务的一些建议,数据库经验积累还是很重要的,面临过或解决的问题越多,提供的服务也相对越稳定。RDS 提供便利的同时,也存在数据安全的风险和 RDS 服务本身的 SLA 保证,是用户更关心的。

  如何降低云服务商故障对业务影响,其实从 RDS 提供的性能指标考量,如果使用同等性能配置的物理服务器,RDS 成本还是偏高一些的。从功能上来说大部分 RDS 还算完备,具体哪些坑实际用的不多不好评判。

  1.存储层的优化

  LSM Tree : LevelDB, RocksDB,适配高性能存储 SSD,更高的压缩比,,更低的写入放大比例,缺点读性能差,适合写多读少场景。

  MyRocks: MySQL + RocksDB

  如下图所示:


  图20

  2.系统层优化

  系统优化主要还是 IO 方面的,blk-mq、scsi-mq、IO 中断多队列、3D Xpoint 接近内存的访问速度和非易失存储,说不定以后整个数据库实例都可以放在这种介质上面,也是一场新的变革。

  四、运维经验总结

  数据恢复

  备份 xtrabackup 物理为主,mydumper/mysqlpump 为辅,binlog 备份也是很重要的。恢复导出 SQL 文件正常恢复。

  (1)myloader

  (2)xtrabackup

  (3)InnoDB transportable space

  (4)online ddl

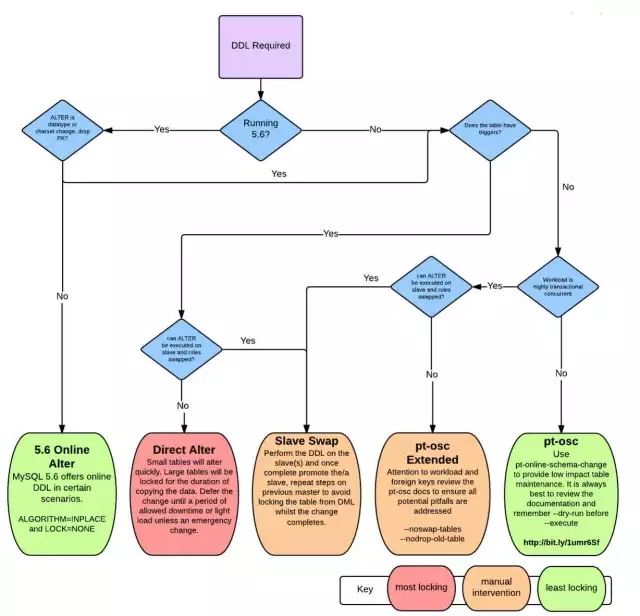
  5.6 与 5.7 虽然一直在改善,但是在主从同步问题上依然有问题,下图是目前主流的 online DDL 方案。如下图所示:



  图21

  总体使用 pt-osc 更通用一些,pt-osc 注意的一些坑,添加唯一键,导致数据丢失延时备份。行格式下,只在从库使用 OSC,丢数据。

  1.MySQL 慢日志系统

  基于 pt-query-digest logstash 和 Anemometer 实现,可以定期跟踪线上业务慢查询优化。如下图所示:



  图22

  2.系统状态收集

  基于某些特定条件触发,比如 MySQL 连接数增长到一定阈值,收集当前系统状态,方便后续问题排查。比如系统 top mpstat strace tcpdump 等,MySQL 的 processlist show engine innodb status 等。如下图:


  图23

  五、问答环节

  1、请问 query cache 关闭的原因,MySQL 是否支持全同步?

  query cache 访问需要获取一个全局锁,高并发时候争用很严重。更主要的是 query cache 缓存的效果并不好。原生 MySQL 的话,5.7 里的 group replication 是支持全同步的,还有目前的基于 galera 实现的 percona xtradb cluster 也是支持全同步的。

  2、有没有 MySQL 的读写分离中间件?最好没有语言限制的,谢谢!

  目前开源的中间件很多了,比如 mycat、atlas、vitess等,你指的语言限制是指的对开发语言的兼容吧,我觉得每种都兼容的很好的 不多,毕竟现在的中间件都是基于开发者本公司的现状开发的,在兼容性上不太能做到很完美。现在官方做了个MySQL Fabric,现在应该也 GA 了,后面可以关注一下。

  3、你们备份的策略(比如完整多久一次,增量多久一次,备份恢复测试多久一次), 备份对线上系统的影响如何控制都是选一个slave备份的么?

  我们目前的策略是以周备+日备,结合 binlog 备份,理论可以恢复到一周内任意时间点。全部是全量备份,没有做增量。备份恢复测试,我们目前还没有做,基于xtrabackup备份数据可靠性还是很高的 ,之前在新浪是有实现备份测试的,大概2-3天能对线上备份端口做一轮测试。目前备份是选择一个线上从库来做的,控制影响的话主要是通过对备份工具 xtrabackup 的并行度和 IO 来进行限制。

  4、请问关于 DB 管理的问题,线上数据库是否可开放给业务方技术人员查询?开放到什么程度?有没有必要做 WEB 查询平台?

  开发人员还是有必要开放的,如果完全禁止,很多业务数据查询的事情可能就需要 DBA 介入,其实效率是比较低的。当然在权限上可以限制,比如只开放读权限,禁止 dump 这种。对核心库限制要更严格一些。如果能做 Web 平台 当然更好,可以在入口层做限制,后端控制数据访问频度和策略等。

  5、当插入一条数据,非唯一索引是通过 change buffer 更新提高并发,那么唯一索引或者主键如何更新呢?保证高并发?

  唯一索引或主键需要看更新或插入的数据在不在 Buffer Pool,没有的话就需要去磁盘读取数据做检测,需要维持约束。

  6、" 聚簇索引的数据的物理存放顺序与索引顺序是一致的,即:只要索引是相邻的,那么对应的数据一定也是相邻地存放在磁盘上的 ",有个疑问,某条数据的更新,是新生成一条,老本的打上版本号,然后定期删除。这样有个问题,新数据应该在新的物理地址。聚簇索引是不是失效了?

  聚簇索引在实际磁盘存储也不是严格顺序的,并且老的版本是存储在 undo里,也就是 ibdata 共享表空间里 ,和实际数据不冲突。

  7、MySQL 5.7 有没有对复合索引做优化,在违背 left most prefixing 时也能使用复合索引?

  最左前缀的原则比较难突破,当然在 5.6 引入了 index condition pushdown 机制,可以在存储引擎层面做一些过滤,减少过滤行数,会有一定优化。

  参考文章:单表60亿记录等大数据场景的MySQL优化和运维之道 | 高可用架构

  本文策划陈刚,编辑王杰,审校 Tim Yang,转载请注明来自高可用架构 「ArchNotes」微信公众号及以下二维码。

上一条: MySQL运维及优化

下一条: MySQL介绍