• 1
  • 2
  • 3
  • 4
  • 5
阿里云主机ECS 首 页  »  帮助中心  »  云服务器  »  阿里云主机ECS
阿里云YY互娱运维|基于 DevOPS 理念的持续部署平台实践解密
发布日期:2016-1-29 16:1:14

  阿里云YY互娱运维|基于 DevOPS 理念的持续部署平台实践解密

  嘉宾简介:

  刘亚丹,现任职于欢聚 YY 互动娱乐事业部,负责事业部的基础平台运维管理工作,经历服务器从数百到数千的规模。目前 IAAS 平台的虚拟主机规模近3000台,运行的页游超过40款,类 PAAS 平台运行的 web项目超过200个。虚拟化平均比例在1:8左右。

  分享主题:

  基于 DevOPS 理念的持续部署平台实践

  正文:

  主题是“基于 DevOPS理念的持续部署平台实践”,接下来我先看一张图,直观展示下整个产品开发的过程:

  

  这里面在我们内部定义了3个系统:研发管理系统,QA 系统,持续部署平台(包括云监控)

  研发管理系统负责创建需求,跟进任务状态,贯穿项目始末; QA系统负责提供项目安全扫描,兼容性测试和接口测试的自动化服务及生成测试报告;持续部署系统负责自动布署和线上运维监控报警等事宜。三大系统形成一个闭环,从产品设计到开发、测试、运维统一由系统辅助完成,达到提高效率、改进质量、节省成本的目的。

  今天我重点分享下我们的持续部署平台(内部代号:升龙),以及围绕这个系统我们做了哪些组件或者说工作。

  功能,特性

  持续部署系统提供了以下功能和特性:

  一键打包,发布,版本回滚

  IAAS

  插件平台

  AppRouter

  监控、告警

  弹性伸缩

  自助式运维

  web日志 Debug 和可视化

  内部概念说明

  这里先说一个对我们系统来说非常重要的几个概念:

  持续部署平台的角色有:人, 项目,模块

  项目对应的是一个业务,一个业务又分多个模块,每个模块就是一个独立的部署单元;模块一般是按功能进行划分,比如最常见,一个项目由 admin 模块,user 模块。我们的部署系统的部署操作最小单元是项目的模块。

  人即项目管理员,一个人可以管理多个项目,一个项目也可能是多个人管理。

  下面对刚才提到的几个功能展开讲下:

  一键打包,一键发布,版本回滚

  打包

  持续部署平台对接了 svn,一个项目一个 svn 地址库,开发只需填写一个 svn 地址,按照我们约定的pom.xml 规范,可以自动打包及创建对应的项目模块。如果是新项目,创建项目的时候自动创建 svn 版本库

  下面这张图是进入平台后,与打包相关的配置.

  

  打包:这里可以选择编译器版本等信息,如下图所示:

  

  版本回滚

  若需要回滚,则选择相应版本进行回滚

  发布:

  打包好后,需要进行发布前配置,包括数据源的申请和配置,以及 Nginx ,JDK 版本,JVM 参数定制,域名设置等,如下图所示:

  

  

  配置好后,就可以进行发布了

  发布的时候,需要选择发布模块,发布版本(即历史上每次打包的版本),点击部署,即可发布。如下图所示:

  

  发布支持:分布发布,所谓的分布发布,即选择一部分服务器进行发布新版本,其他服务器运行旧版本。

  插件平台

  类似于Heroku的Addons系统,所有的数据源,统一由插件平台进行管理和创建;插件使用方式,通过环境变量的方式注册到VM内,程序启动时从环境变量中获取;

  插件平台与部署系统的关系是下图所示:

  

  IAAS:

  部署平台集成了 IAAS 的基础服务,在部署平台上可以一键创建相关资源。如下图所示:

  

  如:

  云数据库: API 化,基于 mysql ,提供一套远程数据库服务(社区版 mysql5.5);提供各类套餐;

  云 redis/memcached:API化,提供一套远程缓存服务(源生的 redis和 memcached);提供各类套餐

  消息队列:API 化,基于 RabbitMQ 集群的消息队列服务

  云存储:API化,(基于 TFS 的对象存储)

  云 cdn:API 化,一键对接第三方CDN 服务

  虚拟主机:基于 openstack 的计算虚拟化,使用宿主机本地存储,vlan providernetwork。

  还有其他,不列出来了

  自助式运维

  自助式运维支持对 vm 管理,支持对数据源的操作,比如查询 redis 数据,查询 mysql 数据,以及导出相关数据。

  这里上一张执行系统命令的页面。如下图所示:

  

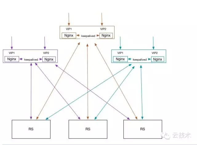
  AppRouter

  AppRouter(应用路由器):实际上是一个 Nginx 服务器,自写了一个 WAF模块,主动拦截攻击或打印疑似攻击日志,上报中心端进行分析处理;AppRouter支持 API 操作配置 upstream 代理到后端的多个应用服务器;支持 server 内自定义 location 规则。简单架构如下(RS 即运行 java 容器的 vm):

  如何下架构示意图:

  

  我们在新版中支持扩展性更灵活扩展性更好的架构(多机房部署),如下图所示:

  

  这张图里面,引入了 OSPF + LVS-TUNNEL 模式做负载均衡,可扩展性更好,缺点是要交换机上也配置支持

  监控,告警

  基础监控

  我们的监控系统底层是用的 zabbix,提供 vm,云数据库,云缓存常规指标的监控。其中云数据库提供 slowlog 查询(目前在规划数据库实例的质量管理系统)

  VM 的基础监控:cpu,mem,io,disk,net-traffic,connections,procs

  数据源 mysql,redis,mc 的基础监控。

  自定义监控:支持 TCP,DNS,PING,HTTP,支持自定义告警条件和策略。

  下图是一张 vm 基础监控的页面:

  

  自定义监控:

  

  告警:

  平台告警,我们通过一个叫做 cloudmonitor 的组件进行告警,告警的方式支持短信,YY,邮件方式。

  实现方式是:在zabbix 的事件接口上,定期获取事件,按业务维度进行汇总分析发送给业务开发负责人和运维负责人。做了一定程度的事件聚合,比如宿主机 down 机,宿主机上的 vm 相关相关信息关联起来,从业务开发负责人看:某 vm down 机是由于某宿主机引起;从运维层面看,某宿主机 down,影响了这些 vm,这些 vm 运行了这些业务。

  文本日志:

  rsyslog收集所有 vm 的业务日志以及 AppRouter 的访问日志到集中端,开发人员需要查证问题,登陆日志收集集中端进行查证。

  web日志可视化

  

  

  这个系统我们是对接公司其他团队的技术平台,使用 storm 做实时日志分析(延时10分钟),这里不展开讲了。

  资源隔离

  虚拟计算:目前计算虚拟化用的 kvm,由 kvm 做计算和内存的资源隔离

  虚拟存储:本地存储,VM 运行在宿主机本地

  云 mysql/redis:多实例直接运行在物理机上。

  虚拟网络:openstack 的 vlan provider networking。传统交换机二层 VLAN 隔离。

  弹性伸缩:

  示意图如下图所示:

  

  弹性伸缩由资源池(vm)、CloudRouter这两个关键组件

  CloudRouter是资源的调度器,它在用户的任务、与资源的分配之间,起到核心的协调作用。

  CloudRouter示意图如下图所示:

  

  当前我们的业务弹性伸缩基于 VM,伸缩的策略是模块所有 vm 实例的平均负载和方差;数据来源于我们的云监控系统(基于 zabbix及其API 的封装)

  具体规则如下图所示:

  

  web日志debug 和可视化

  开发框架:

  基于 sping 框架封装的代号为 leopard的开发框架,与我们的持续部署平台紧密整合

  异地容灾解决方案

  我们专门有一个灾备机房,核心业务在灾备机房可在平台上快速构建一个灾备环境,出现机房故障时,可通过切换 dns 做快速切换(灾备切换是一个比较严谨的事情,业务层的数据一致性,需要业务考虑好)

  目前最需完善之处:

  平台,业务的可用性,可靠性的度量,比如:

  数据源实例质量分析系统未上线,数据源的质量管理被动

  应用的可用性度量

  可视化不够,如业务的架构图

  隔离性不好,如数据源实例在同一宿主机的资源隔离

  平台化不够,如从新人入职到快速使用这个平台,中间有较多人与人之间的沟通

  总结:

  质量:基础组件平台保障高可用,故障自动隔离;包括AppRouter,云 mysql,云 redis,云 memcached;第一个版本是 VIP,目前正在做的第二个版本考虑适用 dns 切换做故障隔离(有 dns ttl 和 jvm 虚拟机 ttl 的问题,暂不深究)

  效率:执行 DevOPS 理念,开发人员自助式运维管理,运维只负责基础平台的稳定性,以及基于企业数据安全管理的一些事情。把运维的能力通过平台服务化输出,如高可用,弹性伸缩,故障隔离等。

  成本:虚拟化,弹性节省服务器成本,自动化,自助式运维节省人力成本

  经验分享

  我们构建这个平台的一些经验分享:

  我们的理念:平台推动引导平台用户具备 DevOps理念,以及整合ITIL 相关管理流程规范理念,将一切资源服务化(API化), 组件化(SDK),构建一个敏捷,弹性,高可用,安全,资源隔离,流程规范,用户体验好的技术平台。

  对于正在构建的公司,建议找到突破口,获得企业 IT 管理决策人员支持(感觉目前DEVOPS是共识,IT 老板基本都是支持态度)

  运维三部曲标准化,服务化,无状态化

  没有最好的,只有最适合的

  我的分享就到这里。谢谢大家。