• 1
  • 2
  • 3
  • 4
  • 5
阿里云主机ECS 首 页  »  帮助中心  »  云服务器  »  阿里云主机ECS
阿里云OpenStack Neutron的持续测试概述
发布日期:2016-1-28 14:1:20

  阿里云OpenStack Neutron的持续测试概述

  一、OpenStack持续测试概述

  大家都知道,OpenStack作为一个特大型软件开发的项目,它有着数千人的开发人员,每天都要处理千计提交的代码,几千条Gerrit评论和投票,会催生出数万个测试环境,还有数百次源代码的合并,十几个顶级项目,大量的文档,是跨大洲大洋的协同开发。

  为了确保这些工作的实现,OpenStack构建了一套完善的CI(持续集成)-CT(持续测试)-CD(持续交付)基础设施平台和流程体系。如下图所示:

  

  CI方法已经在 OpenStack 项目中得到了大规模的实现,统一来管理所有不同的子项目的CI过程。

  为了实现这些,OpenStack项目使用了以下这些组件:

  Gerrit:代码审查和git资源库管理器。

  Nodepool:部署在OpenStack云上的智能的Jenkins衍生工具。

  Zuul、Git:代码库控制系统。

  Jenkins:持续集成服务器。

  Github:用于存放Gerrit上被Merge的代码

  其他

  持续测试(CT)作为软件持续集成(CI)中的重要组成部分,为软件项目的成功提供了保证软件质量持续改进的重要手段。OpenStack当然也不列外,其持续测试系统如下所示:

  Selenium:用于自动化测试Dashboard UI

  Unit Tests:用于每个项目的单元测试

  Rally:用于自动化测试OpenStack性能

  Tempest:用于自动化测试OpenStack API

  其他

  备注:这里我们关注的是OpenStack 项目中的Neutron CT部分。因此,这与理解其他项目是一致的。

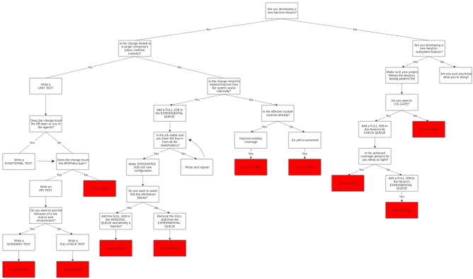
  二、Neutron中的持续测试

  如下图所示:

  

  1. Mock & Mox单元测试

  SmallTestingGuide:

  http://wiki.openstack.org/SmallTestingGuide

  Unit Tests:

  http://docs.openstack.org/developer/neutron/devref/development.environment.html#testing-neutron

  openstack单元测试组件一览:

  http://blog.csdn.net/halcyonbaby/article/details/30344441

  从总结性这个角度来说,单元测试追求的是速度、隔离与可移植性。对于速度,需要测试代码不和数据库、文件系统交互,也不能和网络进行通信。此外,单元测试的粒度要足够小,确保一旦测试失败,能够很容易迅速的找到问题的根源;可移植性是指测试代码不依赖于特定的硬件资源,能够让任何开发者去运行。

  OpenStack中单元测试的代码位于每个项目源码树的Project_name/tests/目录下,使用了oslo.test公共测试库提供的基础框架。一般情况下单元测试的代码需要专注在对核心实现逻辑的测试上,如果需要测试的代码引入了其他的依赖,比如依赖于某个特定的环境,我们在编写单元测试代码的过程中,花费时间最多的可能就是如何处理这些依赖,否则,即便测试失败,也很难定位出问题所在。

  在单元测试中,引入了一种Test Double(理解为模拟某个事物)的理念来替代测试中的每一个依赖。有多种类型的Test Double,比如Mock对象、Fake对象等。Mock和Fake都是Python中用于实现单元测试的模块库实现隔离,比如将相应的操作进行隔离,通过替换测试内容中的Class、Function等对象。专注在Function的核心实现逻辑的测试上,比如把DB操作、I/O、网络相关操所如socket、ssh等隔离掉。

  在测试运行过程中,当执行到这些操作时,并不会深入到方法的内部去执行,而是直接返回我们事先假设的一些值。

  如下所示在neutron/tests/functional/services/l3_router/test_l3_dvr_router_plugin.py测试模块中。就是事先设置好了我们假设的subnet_cidr、ext_net值。

  72 def _test_remove_router_interface_leaves_snat_intact(self, by_subnet):

  73 with self.subnet() as subnet1, \

  74 self.subnet(cidr='20.0.0.0/24') as subnet2:

  75 kwargs = {'arg_list': (external_net.EXTERNAL,),

  76 external_net.EXTERNAL: True}

  77 with self.network(**kwargs) as ext_net, \

  78 self.subnet(network=ext_net,

  79 cidr='30.0.0.0/24'):

  80 router = self._create_router()

  81 self.l3_plugin.add_router_interface(

  82 self.context, router['id'],

  83 {'subnet_id': subnet1['subnet']['id']})

  84 self.l3_plugin.add_router_interface(

  85 self.context, router['id'],

  86 {'subnet_id': subnet2['subnet']['id']})

  87 self.l3_plugin._update_router_gw_info(

  88 self.context, router['id'],

  89 {'network_id': ext_net['network']['id']})

  Mock、Mox 都是OpenStack中常见的实现隔离很好的单元测试模块,理解它们能够更快的做UT的编码。这种测试通常直接导入特定的代码功能,需要运行它们以确保它们的返回值是有效的,比如通过调用期望函数等方法。Neutron项目的测试类别,如下图所示:

  

  1)首先通过Mock带隔离的测试,包括单元测试,还有针对API和example的功能测试(在Mock环境中针对一个个具体的API和example做测试)。Neutron中的单元测试路径为neutron/tests/unit。

  2)在不带隔离的真实环境测试,比如功能测试(尽量在真实环境中辅以少量的mock串起来测试,neutron中的代码位于:$neutron/tests/functional, 运行时添加OS_SUDO_TESTING=True)和集成测试(在真实环境中将多个API串起来测试,即tempest项目)。

  Mock单元测试,即经常说的最小测试,它强调隔离,也就是说我们只将精力集中在我们要测试的方法内,如果该方法调用了其他方法,都可以通过Mock方式来模拟返回一些假设的值。

  代码隔离有如下几种方法:

  1)一种是依赖注入,如下例子,想要测试FamilyTree类的话,应集中精力测试FamilyTree本身是否有错,至于它所依赖的Person_Gateway可以做一个假的FakePersonGateway注入进去。

  class FamilyTree(object):

  def __init__(self, person_gateway):

  self._person_gateway = person_gateway

  person_gateway = FakePersonGateway()

  # ...

  tree = FamilyTree(person_gateway)

  2)另外一种方式是使用Mox模块来实现单元测试。Mox模块是python实现单元测试的一个框架,如下面的列子所示,如果测试方法中调用了get_instance_type_by_name方法,则可以使用mox模块来模拟这个方法的输出。

  inst_type = instance_types. get_instance_type_by_name(flavor_name, context)

  现在可以使用Mox模块将其替换,返回不同的值:

  self.mox.StubOutWithMock(flavor_dynamic.instance_types,

  'get_instance_type_by_name')

  flavor_dynamic.instance_types.get_instance_type_by_name(

  mox.IgnoreArg(), mox.IgnoreArg()).AndReturn(None) flavor_dynamic.instance_types.get_instance_type_by_name(

  mox.IgnoreArg(), mox.IgnoreArg()).AndReturn("{'a'='1'")

  self.mox.ReplayAll()

  self.mox.VerifyAll()

  我们除了可以对一个个方法使用Mox实现Mock对象;还可以使用Mock模块来实现,对一个类的所有方法进行模拟。

  self.utils_exec_p = mock.patch('neutron.agent.linux.utils.execute')

  self.utils_exec = self.utils_exec_p.start()

  self.addCleanup(self.utils_exec_p.stop)

  列如,在测试方法中用到了self.router_info_inst,我们可以将它用Mock替换。

  self.router_info_inst = mock.Mock()

  3)另外一种是利用Python的Monkey Patching的特性,在运行时可以动态替换命名空间,用FakePersonGateway替换掉命名空间mylibrary.dataaccess.PersonGateway。

  class FamilyTree(object):

  def __init__(self):

  self._person_gateway = mylibrary.dataaccess.PersonGateway()

  mylibrary.dataaccess.PersonGateway = FakePersonGateway

  # ...

  tree = FamilyTree()

  4)Fake对象,即创建大量的假对象。

  所以在考虑单元测试代码时,我们可以考虑以下两点作为标准:

  1)需要考虑是否使用了VerifyAll(),这意味着是否所有隔离方法的返回值都被单元测试所覆盖;

  2)测试覆盖率,可通过工具查看,这意味着是否覆盖了每个方法的语句分支(条件分支覆盖测试);

  2. Tempest集成测试

  除了上面的单元测试外,还有针对和Keystone交互的集成测试,位于neutron/tests/tempest目录,单元测试、功能测试和集成测试的区别在于集成测试采用的是真实环境。

  在Neutron项目中,Tempest涉及到的服务还是相对较少的,主要是identity和network。从中可以看出的一个显著趋势是,Neutron中的Tempest更趋向于Keystone V3版本发展,如下图所示:

  

  当开发人员提交了一项代码到Gerrit中后评审的整个流程,如下图所示:

  

  Neutron CI系统会创建一个虚拟机,并使用devstack在虚拟机上部署OpenStack环境,打上提交评审的patch后运行一系列的测试(如单元测试、功能测试、upgrade、PEP8测试等),最后向开发者反馈测试结果。

  与之前所述测试不同的是,集成测试采用的是真实环境调用真实的Rest API进行测试,不涉及Mock对象。目前,对于Neutron项目,主要是验证一些基本的网络场景,通过一个Network启动一个实例然后访问这个实例的浮动IP,测试覆盖率非常低。当然,今后将针对这些Core API(Port、Network、Subnet)和Extension API(LB、VPN)做更多的场景和集成测试。比如:

  跨Router的云主机连通性测试;

  对一个Port设置Security Group的测试;

  公共和共享网络的测试;

  跨Router上移动Floating ip时的连通性测试;

  其他;

  这里需要再次强调,功能测试(functional)与集成测试(tempest)是有区别的。前者的测试粒度要比单元测试大一些,单元测试关注于方法层面,功能测试主要关注于功能层面,仍会涉及到Mock对象等;而集成测试所测试的对象是模块间的接口,其目的是找出模块接口之间(函数接口之间的数据传递是否准确无误或引起异常崩溃等),包括整体系统结构的问题。其测试的依据来自于系统的架构设计。不涉及到Mock对象等。

  3. 执行单元测试方法

  执行单元测试的途径有两种,Tox或者项目源码树根目录下的run_tests.sh脚本。

  Tox是一个标准的Python虚拟环境管理器和命令行测试工具。可以用于检查软件包能否在不同的Python版本或解释器下正常安装;在不同的环境中运行测试代码;作为持续集成的组成部分,减少测试工作所需要的时间。

  1)run_tests.sh脚本

  run_tests.sh脚本封装了testr测试框架的用法。可以使用bash run_tests.sh –h命令来获取有效帮助,如果仅想对某个模块或功能做测试的话,可以运行相应的测试子集:

  bash ./run_tests.sh neutron.tests.functional.services

  #对功能测试的services模块做测试

  当然,也可以指定对模块中的某个类或方法做测试,如下:

  bash ./run_tests.sh l3_router.test_l3_dvr_router_plugin:L3DvrTestCase

  #对test_l3_dvr_router_plugin模块中的L3DvrTestCase类做测试

  bash ./run_tests.sh test_l3_dvr_router_plugin:L3DvrTestCase.test_get_router_ids

  #对L3DvrTestCase类中的test_get_router_ids方法做测试

  默认情况下,执行测试之后,会在控制台输出大量的测试信息,非常不方便查看结果。这时,我们在执行测试的时候添加一个–nologcapture参数就行。比如,这里我们可以打印print或log日志,加上后面2个参数:

  bash ./run_tests.sh test_l3_dvr_router_plugin:L3DvrTestCase --nocapture --nologcapture

  可以把test内容输出到指定文件:

  bash ./run_tests.sh test_l3_dvr_router_plugin:L3DvrTestCase --nocapture > test.log 2>&1

  备注:请尽可能在虚拟的环境中运行脚本。

  2)Tox工具

  官网资料:http://tox.readthedocs.org/en/latest/

  Openstac工程的持续集成实践1—tox:http://blog.csdn.net/agileclipse/article/details/19044667

  Tox是OpenStack持续集成中非常重要的一个通用的虚拟环境管理和测试命令行工具,每个项目源码树的根目录下都有一个Tox配置文件tox.ini,比如Neutron项目的tox.ini部分。

  [tox]

  envlist = docs,py34,py27,pep8 #测试的Python版本或环境

  minversion = 2.0

  skipsdist = True

  [testenv]

  setenv = VIRTUAL_ENV={envdir}

  passenv = TRACE_FAILONLY

  usedevelop = True

  install_command =

  constraints: {[testenv:common-constraints]install_command}

  pip install -U {opts} {packages}

  deps = -r{toxinidir}/requirements.txt #要安装的依赖关系

  -r{toxinidir}/test-requirements.txt

  whitelist_externals = sh

  commands = #测试时要执行的命令

  dsvm-functional: {toxinidir}/tools/deploy_rootwrap.sh {toxinidir} {envdir}/etc {envdir}/bin

  ostestr --regex '{posargs}'

  如下,我们执行下面的两个tox命令。

  # tox –e pep8

  # tox –e py27

  第一次执行时,会自动安装一些依赖的软件包,如果自动安装失败,我们可以根据提示信息手动执行安装。如果我们只希望执行特定的单元测试代码,不喜欢浪费时间去等待所有单元测试的执行,可以加参数指定,比如为了执行neutron/tests/api/admin/ test_routers_dvr.py文件:

  # tox –e py27 -- test_routers_dvr.py

  小结

  通过以上的分析和理解,我们可以懂得OpenStack的整个持续测试流程和单元测试运行机制,以及每个项目中(这里以Neutron为例)的Mock & Mox单元测试、Tempest集成测试、功能测试,和如何更有效的执行Unit Tests。