• 1
  • 2
  • 3
  • 4
  • 5
域名服务 首 页  »  帮助中心  »  域名注册  »  域名服务
共掀全民建站热潮,美橙建站之星启动渠道合作计划
发布日期:2016-1-18 17:1:38
 

  共掀全民建站热潮,美橙建站之星启动渠道合作计划

  重庆域名(www.023dns.com)消息,最近,国内互联网基础服务商美橙互联旗下自主研发的新一代智能建站系统—建站之星,面向全国各个城市招募致力于建站相关产品的合作伙伴,通过联盟伙伴,为中小企业提供低成本又不失专业水准的网站建设服务。

  根据中国互联网络信息中心统计报告,截至2013年6月,中国的网民数量已经达到5.91亿,也就是说,10个人中,就有4.4个人每天通过互联网获取各种信息。而网站,这个神奇的发明,和名片一样,已经成了一个企业的标配。作为一个企业,如果没有一个属于自己的网站,这意味着将可能失去全中国近一半的潜在客户。

  目前,我国实有企业及工商户已达5800万户,其中拥有网站的不足1000万,如果我们按每个网站2000元计算,全国网站建设市场份额为1000亿!

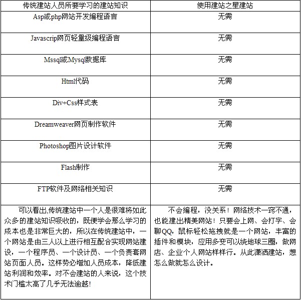
  传统建站时间比较长、流程也比较多、建站人员需要学习大量的专业技术知识。传统建站和建站之星对照图如下所示:

  一、建站之星颠覆传统智能建站,主要体现在一下几个方面:

  内置有音乐、视频、文本、图片、产品、文章、flash、会员、地图、留言、在线客服……等多达几十种网站功能,将网站武装到牙齿!后续还在不断增加更多的新的功能,拖动式布局让您完全抛弃传统建站枯燥、繁琐的技术,轻轻松松成为建站达人,尽享建站快乐!

  二、建站之星适用面广,各行各业都行:

  不管您是您是想专职或是兼职从事网站建设,建站之星都能够助您一臂之力,广告公司、个人、工作室、房屋租赁公司、电脑公司、公司注册服务、会计事务所……等一切有建站渠道的公司或个人都适合使用建站之星为客户提供网建服务.

  三、建站之星利润丰厚,不论全职兼职都可。

  我们以兼职人员为例,由于没有固定的客户资源,每周接一笔单做一个网站,最少收取建站费用2000元,一个月就是8000元,但是仅仅需要工作四天。

  以建站公司为例,由于客户资源更丰富,一个人员按1天完成一个网站,每月可完成22个网站,实现收入44000元。

  由于网站的使用都是长期的,所以第一年做好网站以后,还有后续的维护费、改版费、网站修改费等,利润更加的丰厚。